Skip to main content
Skip table of contents

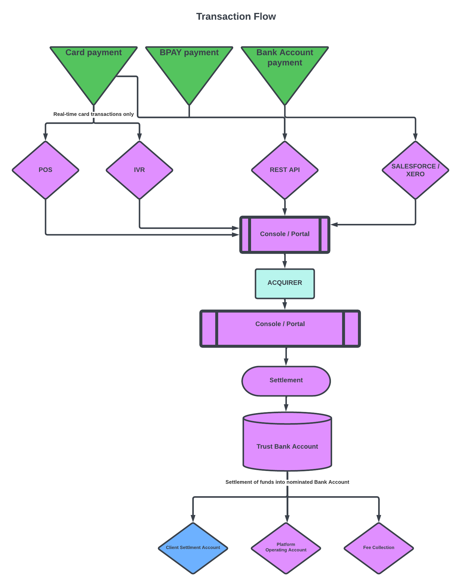
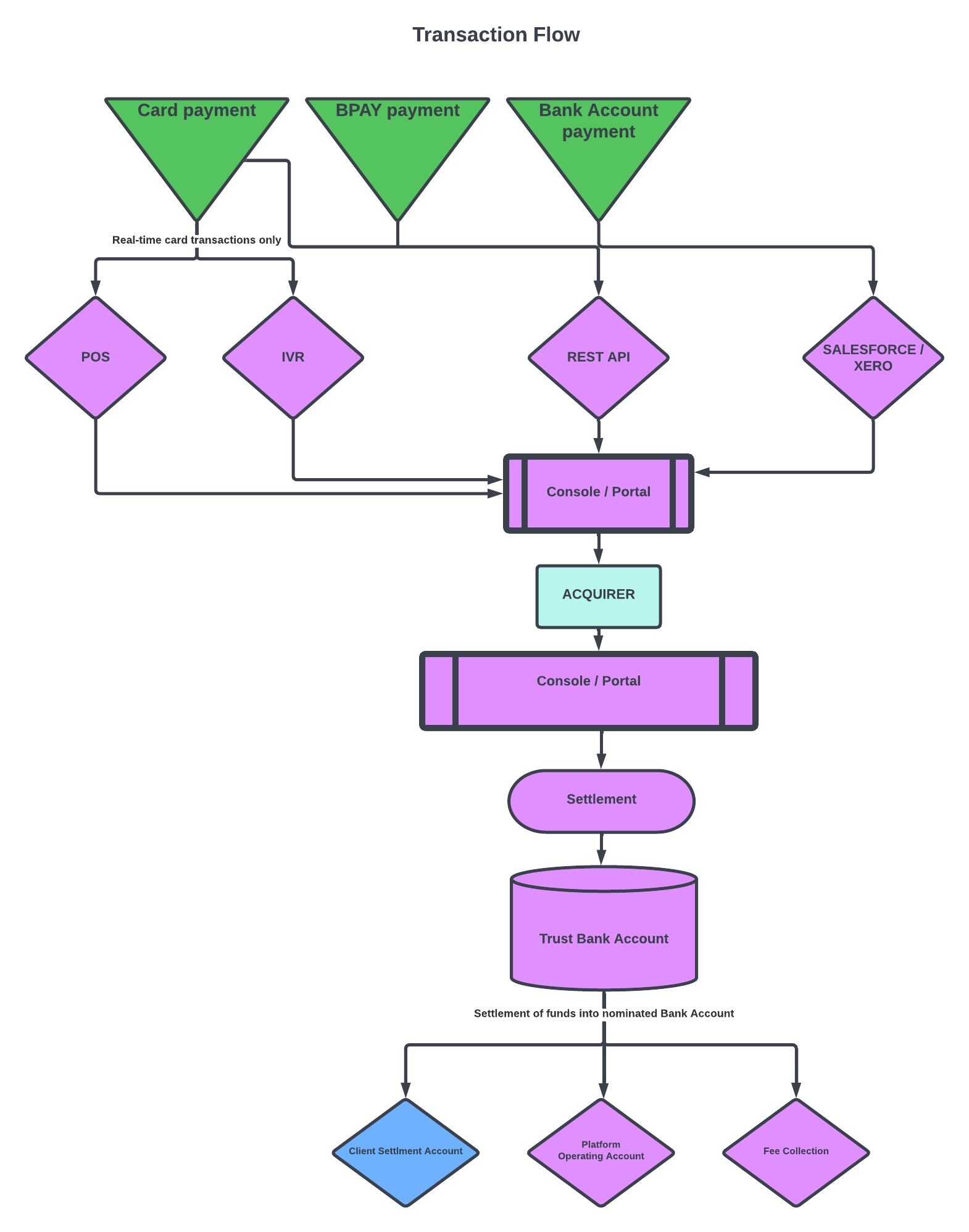
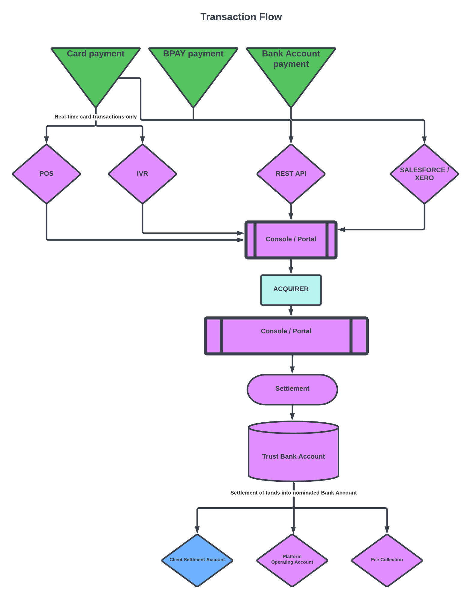
Settlement

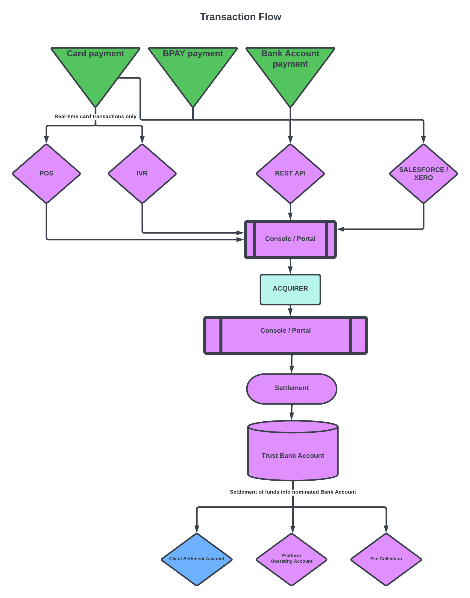
This page outlines the flow of transactions from processing the payment, to the settlement of funds.

External PayrixProcessDraft.png

JavaScript errors detected

Please note, these errors can depend on your browser setup.

If this problem persists, please contact our support.