Skip to main content
Skip table of contents

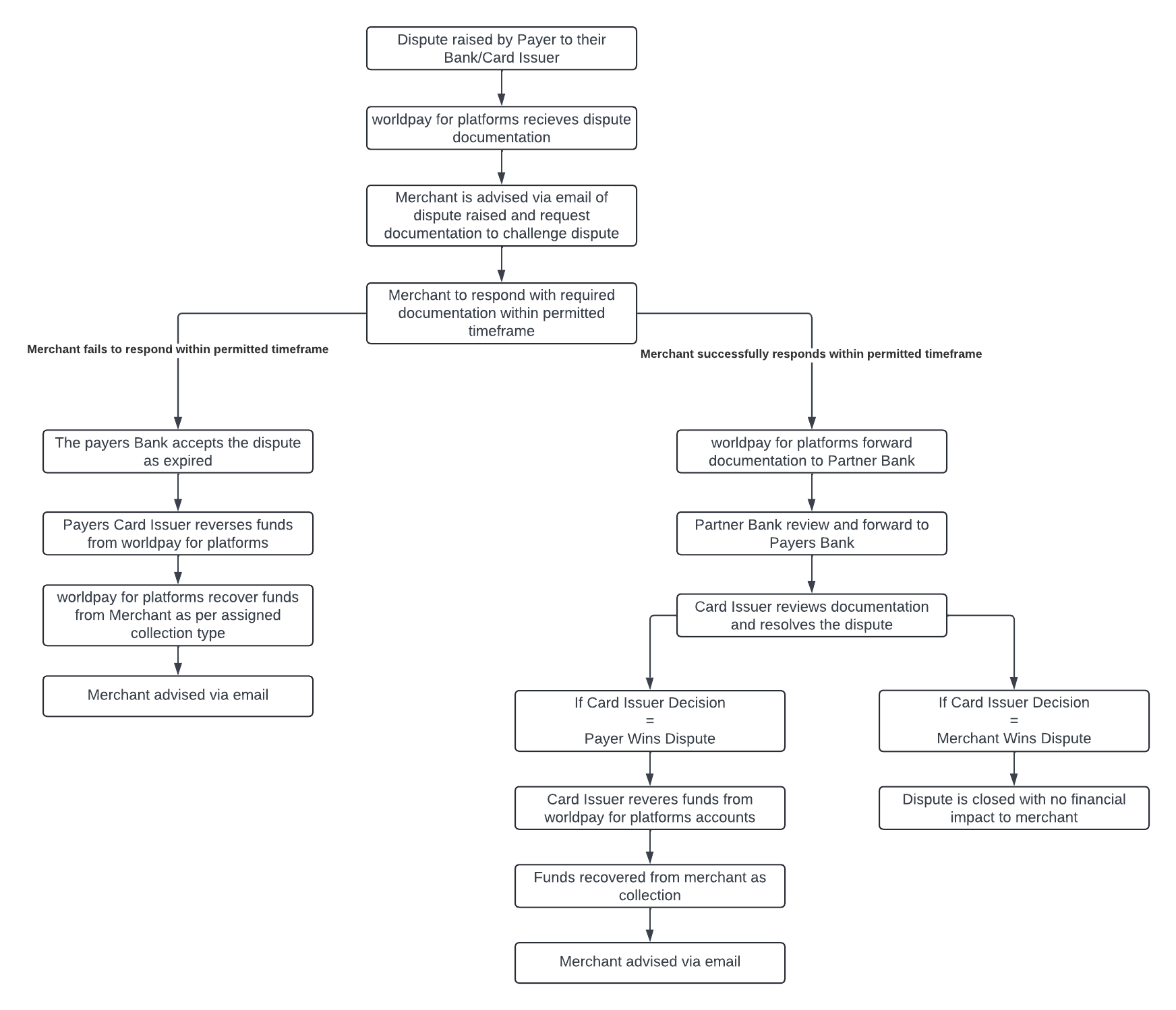
Dispute Resolution Flow

This page outlines the flow of a dispute from beginning, dispute raised at payers bank, to resolution.

Dispute workflow.png

JavaScript errors detected

Please note, these errors can depend on your browser setup.

If this problem persists, please contact our support.